Product Design
Visual Design

Designing Scalable Multi-Signature Transaction Flows for Institutional Crypto Wallets

An exploratory case study that adapts a single initiation flow across Ethereum and Solana while addressing multi-sig wallet needs.
My Role
Product Designer
Tools
Figma
Draw.io

Project Context.

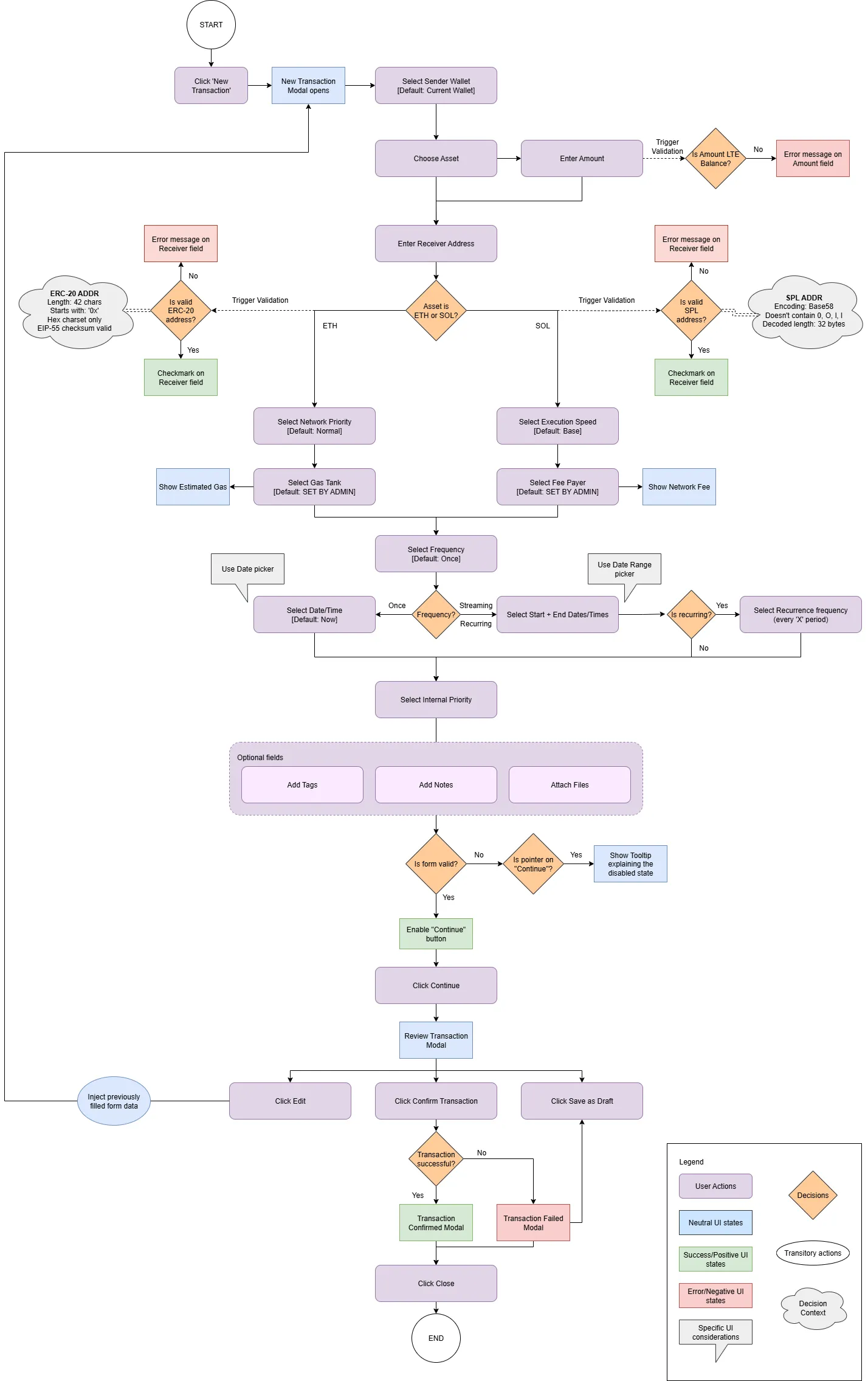
This project explores the design of a transaction initiation flow for custodial multi-signature (multi-sig) wallets used by financial institutions. It focuses on Ethereum (ETH) and Solana (SOL) to demonstrate how a single UX pattern can scale across different blockchains while handling core transaction details and chain specific considerations.

Objectives.

Financial institutions using multi-sig wallets need a clear, auditable, and predictable transaction initation experience. The goals of this exploratory study were to:
# 1
Design a chain-agnostic flow that handles transaction details, signers, and network-specific considerations in a straightforward way.
# 2
Explore UX patterns for complex financial workflows, including edge cases like streaming payments, fee selection, and validation errors.
# 3
Demonstrate visual design execution, highlighting how the interface communicates critical information to users without overwhelming them.
Note: This study is exploratory and does not include formal user research. It is intended to showcase design thinking, problem-solving, and scalable UX patterns for complex financial workflows.

Assumptions.

  • Approval policies are preset per wallet/transaction type: Users cannot modify the M-of-N approval rules during transaction initiation.
  • Signers are pre-selected by policy; initiators cannot change them.
  • Sender already knows the recipient's address and copy/paste it.
  • Signatures are collected off-chain to reduce network usage and cost efficiency.
  • The interface will be used on desktop/laptop by financial institution staff, not for retail or mobile users.

User Flow Diagram.

Form Design Decisions.

Reflection.

Outcome

  • Comprehensive user flow
  • Annotated, high-fidelity UIs
  • Scalable, reusable patterns

Learnings

  • ERC-20/SPL chain-specific nuances
  • Handling complex flows
  • Detailed UX annotations

Next Steps

  • Scalability for other coins/chains
  • Streaming and Scheduling UIs